Comprei meu aspirador de pó Electrolux modelo ERGO4 em setembro de 2012. Adorei o produto desde o primeiro dia. É sem dúvida uma ferramente ótima para a limpeza tanto da casa quanto do escritório. A praticidade de pegar o aspirador e imediatamente limpar algo rapidamente, sem ter que ligar fios ou mangueias, torna a limpeza um hábito.
Em 2015 notei que as baterias não estavam mais como antes. O aspirador parava de funcionar em menos de 10 minutos de uso e já não tinha a mesma potência. Quando novo, uma carga durava ao menos 20 minutos.
Decidi trocar eu mesmo as baterias. Comprei pilhas AA recarregáveis de NiMh e fiz a troca, soldando as pilhas novas no lugar das antigas. Funcionou imediatamente. Não só recuperou a potência original como passou a trabalhar mais de 30 minutos com uma carga. Aparentemente as baterias originais não eram tão boas quanto as pilhas que eu comprei. Originalmente o aspirador tinha pilhas de 1800mAh e as que usei na troca são de 2800mAh!
Em julho de 2017 novamente o aspirador perdeu potência e tempo de utilização. As baterias haviam esgotado novamente. Novamente comprei pilhas recarregáveis e procedi a troca, desta ves registrando o procedimento no vídeo abaixo.
Mais uma vez o aspirador ficou como novo, entretanto uma coisa que sempre me incomodou nele. A luz da base que indica o carregamento das pilhas ficava permanentemente acesa. Só se apagando quando o aspirador era removido. O conveniente seria que apagassem quando a carga estiver completa.
Outro fato curioso é que a fonte de força do carregador, embora esteja rotulada como 15V, fornece na verdade 22V. Certamente algo estava errado.
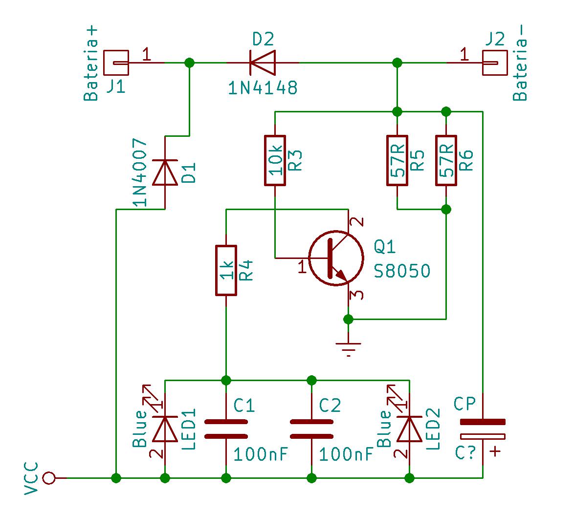
Resolvi dar uma olhada no circuito do carregador, que fica alojado dentro da base do aspirador. Fiquei surpreso ao verificar que o que havia lá estava longe de ser um carregador para baterias NiMh. O circuito que encontrei está mostrado na figura 1.

Figura 1 – Circuito original do carregador
Uma coisa que fica clara no circuito da figura 1 é que não há detecção alguma para o fim da carga. A bateria fica conectada na alimentação constantemente, através de D1 e R5/R6. Os resistores R5 e R6, que estão ligados em paralelo, apenas limitam a corrente que passa pelas pilhas durante a recarga. O transistor Q1 é usado para monitorar se há corrente passando por R5/R6 e, havendo, acender os LEDs.
Em resumo, o circuito serve apenas para acender os LEDs quando o aspirador é posto na base.
Com as pilhas permanentemente sob estresse de carga, sem dúvida haverá alguma ação deletéria à vida útil.
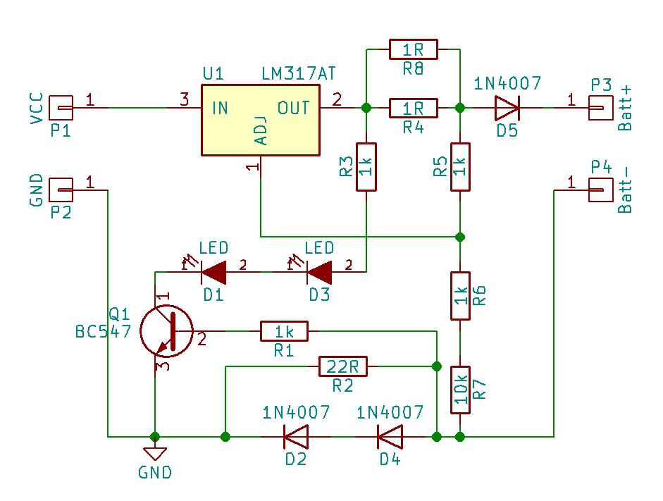
Depois de avaliar diversas alternativas para um carregador que atendesse o aspirador ERGO4, afinal são 10 pilhas ligadas em série, decidi por uma solução clássica, mostrado na figura 2, com um regulador de tensão com limitação de corrente. Para acender os LEDs durante a carga, também coloquei um detector de corrente.

Figura 2 – Novo circuito do carregador
A base do circuito é o regulador de tensão LM317AT. Os resistores R5, R6 e R7 formam um divisor de tensão que ajusta o integrado U1 (LM317AT) para fornecer uma tensão constante de 15V. Os resistores R4 e R8, ambos de 1 Ohm, funcionam como limitadores de corrente. Certamente um resistor de 0,47 Ohms poderia ser usado nesta função, mas eu tinha vários resistores de 1R disponíveis e nenhum de 0,47R.
O Diodo D5 funciona como proteção do circuito e evita que as pilhas se descarreguem através de R5, R6 e R7 no caso de falta de energia elétrica.
Quando completamente carregada, as pilhas de NiMh apresentam uma tensão de aproximadamente 1,43V. Portanto, ao final da carga o conjunto das 10 pilhas no interior do aspirador terão um potencial de 14,3V. Contando com a queda de tensão proporcionada por D5, que é de aproximadamente 0,7V, a tensão aplicada as pilhas será de 14,3V. Desta forma, o carregamento ocorrerá mais rapidamente quando as pilhas estiverem completamente ser carga e mais lentamente conforme a carga é completada.
Por este processo, teoricamente as pilhas nunca ficarão totalmente carregadas, uma vez que a carga irá tender assintoticamente à completude. Esta não é a forma mais rápida de se carregar pilhas de NiMH, porém é segura e não irá sobrecarregar as pilhas em momento algum. Na prática, depois de 8 horas este circuito já carregou o suficiente as pilhas para permitir o uso do aspirador ERGO4. E como a ideia do aparelho é permanecer ligado a energia 24 horas por dia, certamente ele estará carregado sempre que for necessário.
O transistor Q1, juntamente com R1 e R2 formam um sensor que irá acender os LEDs sempre que a corrente através de R2 for maior que 27mA. Quando a corrente cai abaixo deste valor, os LEDs apagam e a carga é dada por completa. Pelas medições que eu realizei, quando a corrente atinge este valor as pilhas já estão com carga suficiente para meia hora de uso. Efetivamente as pilhas continuam a carregar, mas em uma velocidade tão baixa que não acrescentam tempo de uso significativo.
Os diodos D2 e D4 servem para desviar a corrente de R2 quando está fica acima de 60mA. Como a função do resistor é apenas verificar se há ou não corrente superior a 27mA, a adição dos diodos melhora a eficiência do carregador.
Na figura 3 está o layout da placa para o circuito da figura 2. As dimensões são exatamente as mesmas da placa original e ela pode ser colocada no mesmo lugar dentro da base do aspirador. Eu disponibilizei um arquivo PDF com tudo o que você precisa para fazer sua própria placa e melhorar seu aspirador.

Figura 3 – Placa de circuito para o carregador do aspirador ERGO4
Agora, quando a carga do meu aspirador está completa, a luz apaga e as pilhas serão preservadas de sobrecarregamento, aumentando a vida útil das mesmas.
E para quem desmontou e esqueceu de anotar a ordem dos fios da parte de trás, esta é a foto de como devem ficar:

Figura 4 - ordem dos fios na parte interna do aspirador
A ordem é preto, laranja, azul/marrom, vermelho
Eduardo
Documento revisado em 20 de fevereiro de 2018